焦點
Sony WF-1000XM6真無線降噪耳機強勢登台 業界最強降噪 再升級 引領智慧聆聽新紀元
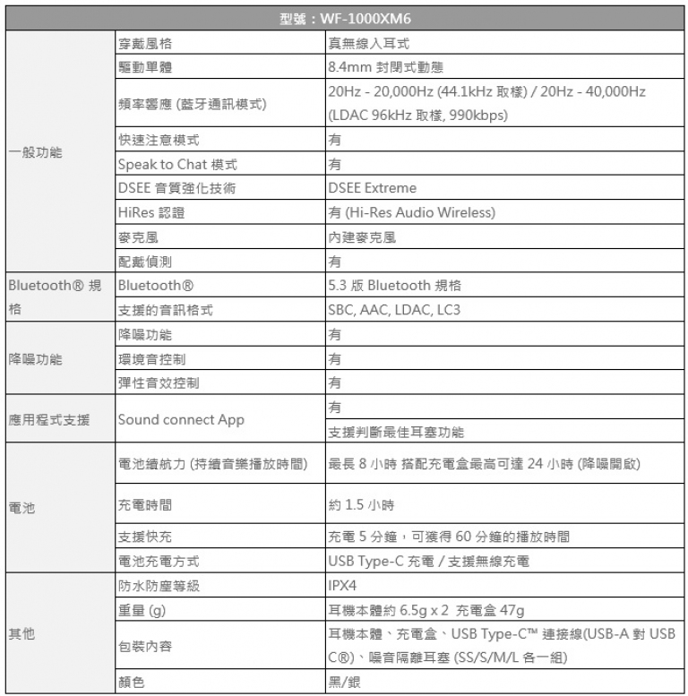
文.圖/張國華 2026-02-25 14:52:55Sony 旗艦級1000X系列憑藉聲學職人領先業界的研發技術再次突破疆界,強勢推出全新WF-1000XM6 真無線降噪耳機並於今日(2/25) 在台開始預購,透過全面進化的頂尖聲學結構,定義更高標竿的極致聆聽體驗。WF-1000XM6採用全新一代 HD 降噪處理器 QN3e 與整合處理器 V2,並首次於真無線耳機配置自適應降噪優化技術,搭配單邊四個麥克風與獨家驅動單體等升級設計,在降噪效能上較前代大幅躍進 25%,此外,Sony 與頂尖葛萊美級大師合作調校,忠實呈現創作者傾力打造的豐富音效細節;WF-1000XM6也帶來全新流線的外型設計,機身寬度較前代縮減 11% 更加符合人體工學,並結合卓越的 AI 通話降噪技術與 Google Gemini 智慧助理,將再次引領樂迷進入更靜謐、更聰穎的隨行聆聽新紀元!
廣受歡迎的WH-1000XM6耳罩式無線降噪耳機,除了既有的黑色、鉑金銀、深夜藍,也同步推出引頸期盼的時尚玫瑰灰提供樂迷入手!
旗艦降噪全面升級 引領靜謐的沉浸聆聽體驗
Sony WF-1000XM6 搭載全面進化規格再次將1000X系列真無線降噪效能推向新標竿,整體降噪表現較前代提升高達 25%。除了透過全新一代 HD 降噪處理器 QN3e 與整合處理器 V2 的搭配運作,單邊耳機更升級配置四組麥克風能精準偵測並消除噪音,此外,搭配自適應降噪優化技術,透過即時分析外部噪音和耳機配戴的密合狀況,能高效運算提供最佳降噪表現;WF-1000XM6優化的降噪成效更顯著表現在抑制中高頻噪音,無論日常通勤或身處吵雜的環境,都能營造出更加靜謐純粹的聆聽體驗; WF-1000XM6 的環境音功能亦透過新開發低噪音麥克風與智慧調整機制,提升環境音的收錄品質,可依環境噪音變化自動降低收音量,即便開啟環境音同時確保聆聽音樂不受干擾。
WF-1000XM6優異的音質表現,透過高音質降噪處理器 QN3e最佳化 DAC 擴大器的效能,而整合處理器 V2 提升至支援 32bit 音訊處理,以及全新開發的驅動單體振膜結合了異材質設計,以柔軟邊緣傳遞深沉低音,剛硬的圓頂則重現清透的高頻延伸;WF-1000XM6從訊號源頭到最終輸出皆能有效抑制失真,帶來更細膩的解析力與豐富的音效層次;Sony 更與多家知名錄音室緊密合作,並偕同多位葛萊美獎得主與入圍工程師成功打造出充滿細節的音色,忠實呈現音樂創作者所設定的聲音詮釋。WF-1000XM6完整支援 Hi-Res Audio Wireless、DSEE Extreme 與 360 Reality Audio,還能透過 Sony | Sound Connect 應用程式自訂 10 段等化器制定符合個人偏好的聆聽模式,滿足樂迷們渴望更高品質的聆聽需求。
卓越通話品質結合舒適的人體工學設計
WF-1000XM6透過單側兩個麥克風與骨傳導感測器,結合AI 波束成形降噪演算法,能精準捕捉配戴者人聲,利用整合處理器 V2的高效運算,即便身處吵雜環境也能智慧分離語音讓對話更清晰;另外,WF-1000XM6內部更配置能抵消風噪的空間,確保傳遞出色清晰的高通話品質;WF-1000XM6全新流線的機身符合人體工學,自然的曲線能更貼合內耳且較前代薄約 11%,提供長時間的舒適配戴也強化了穩定性,亦採用通氣孔結構增加內部的空氣流動,大幅降低了行走腳步聲或咀嚼聲等干擾,讓配戴者在各種情境下都能舒適地沉浸在音樂中。精緻工藝引領智慧聆聽新紀元
WF-1000XM6卓越簡約的質感設計兼具完整智慧聆聽功能,包括:可自動偵測使用者行動模式(靜止中/走路中/搭乘交通工具) 並切換降噪/環境音程度的彈性音效控制;此外透過1000X系列備受好評的Speak-to-Chat快速聊天模式,聆聽過程中只要開口說話,就會即刻自動暫停播放音樂並接收環境聲音,不必拿下耳機也可輕鬆交談;WF-1000XM6也支援語音控制,只要利用簡單指令無須拿出手機即可操控,亦可透過搖頭或點頭控制電話接聽功能,搭配語音整合 Google Gemini,實現整體更智慧的操控及體驗,全面提升隨行聆聽的便利性。
優化的連線及續航能力
WF-1000XM6搭載新一代優異的處理器支援更穩定的連線表現,同時也可透過多點連接功能提供使用者自由切換不同裝置接收訊源;此外,支援LE Audio可提供低延遲音訊表現,更加適合遊戲玩家享受即時暢快的遊戲體驗,滿足多元娛樂使用的流暢性;WF-1000XM6具備無線充電功能,搭配充電盒可支援24小時長時間聆聽, 5 分鐘快速充電即可提供長達 60 分鐘的播放時間,再加上IPX4 防水等級,讓樂迷在各種環境都能安心享受音樂不間斷。簡約設計體現友善環境的企業目標
WF-1000XM6採用簡約無塑料包裝, 持續落實品牌對於環境永續的努力,產品更使用25%再生塑料材質,削減塑料以及不必要耗材的使用,持續實踐對環境友善的承諾!
* WF-1000XM6真無線降噪耳機產品影片:
|產品介紹 https://www.youtube.com/watch?v=prREYY7yV_815s
|與大師共同打造的頂級音質https://www.youtube.com/watch?v=vRnWfwDA4nU
|產品設計https://youtu.be/diHgXrpMK8Y
了解更多產品資訊: https://store.sony.com.tw/product/show/WF-1000XM6
ny全新WF-1000XM6真無線降噪耳機黑、銀兩色將於2026/3/5在台上市,建議售價NT 9,990元,即日起於直營門市開放預購並同步推出獨家「WF-1000XM6 ForTheMusic紀念組」,內含證件套和隨行包數量有限售完為止;2026/3/5~2026/4/19全通路也享有早鳥活動,購買WF-1000XM6並完成產品註冊及問卷即可獲得好禮即享券500元,攜帶指定真無線品牌機種至Sony直營門市舊換新,還可享購買WF-1000XM6指定金額優惠折抵;更多詳細產品訊息請洽全台 Sony直營通路,Sony Store台北遠百信義直營店、Sony Store台北101直營店、Sony Store台北復興直營店、Sony Store台中直營店、Sony Store高雄直營店、Sony 官方購物網站【www.sony.com.tw/store】以及Sony客服中心(電話:4499111)。
→更多的【PCDIY!業界新聞】: 請見
→更多的【PCDIY!賣場情報】: 請見
→更多的【PCDIY!科技情報】: 請見
→更多的【IT資訊新聞】: 請見
→更多的【ITMan!資訊經理人】: 請見
→更多的【PCDIY!八卦】: 請見
延伸閱讀
(01)光華商場的新危機,淘寶網帶來的跨境電商價格戰48顆壞25顆》威騰WD RE 3TB硬碟驚爆鬧機瘟,WD3000FYYZ死機地雷硬碟故障率高到嚇人!
(03)高雄建國電腦商圈爆倒店潮,引爆網友熱議!
(04)Seagate硬碟廣告:我也不想當死雞隊友啊,引爆玩家熱議!
(05)PTT寫手門事件:電蝦板主發表不自殺聲明,引爆網友熱議!
(06)記憶體插上16GB有多爽,引爆網友熱議!
(07)英特爾Intel 10GbE網路卡X540T2,淘寶網水貨價格殺很大!
(08)SSD爆發連環關門潮,憶正Memoright驚傳財務危機疑似倒閉!
(09)幫組電腦到自己貼錢的經驗,引爆網友熱議!
(10)教授認證防毒軟體「360安全衛士」,引爆網友熱議!
(11)DDR4記憶體金手指歪掉惹,引爆網友熱議!
(12)原價屋的商業模式,引爆網友熱議!
(13)Intel CPU神保固,舊換新大升級引爆網友狂推聯強貨!
(14)日本寬頻網路10G光纖上網,引爆網友熱議!
(15)Windows XP再戰十年,引爆網友熱議!
(16)光華商場的下一步,全世界都在看!
(17)東芝TOSHIBA Harrier MG03ACA300 3TB企業級硬碟,中國水貨價格殺很大!
(18)洋垃圾神器,Xeon E5-2670實測開箱大作戰!
(19)硬碟故障資料救援,等了一年八個月...
(20)新一代玩家聖物,6700元買16核心32執行緒Xeon E5-2675 v3處理器!
(21)淘寶網洋垃圾再顯神威,1999元買到8核心16執行緒Xeon E5-2670神器級處理器!
(22)洋垃圾戰神,5999元買14核心28執行緒Xeon E5-2683v3神器級處理器!
(23)硬碟用SSD有多爽,引爆網友熱議!
(24)磁碟陣列要選RAID 5還是RAID 6 引爆網友熱議!
(25)電腦CPU沒三萬沒法玩這遊戲,引爆網友熱議!
(26)為什麼有人要推AMD CPU菜單,引爆網友熱議!
(27)200TB資料怎麼儲存,引爆網友熱議!
(28)硬碟故障資料救援報價3萬8 引爆網友熱議!
(29)NVIDIA顯示卡的品牌怎麼挑選 引爆網友熱議!
(30)高科技竹筷,對付笨重顯示卡的神兵利器!
(31)電腦機殼價格破萬 引爆網友熱議!
(32)be quiet!電源供應器爆假貨,引爆了鍵盤大戰!
隨著香港電訊、日本So-net寬頻上網業者,陸續提供10G光纖上網,讓玩家與專業用戶享受高速上網的極速快感。反觀我們台灣,中華電信HiNet還在供裝光世代500M/250M與光世代1G/600M,可以說:「人家都上太空,我們還在殺豬公!!!」- 發表您的看法
請勿張貼任何涉及冒名、人身攻擊、情緒謾罵、或內容涉及非法的言論。
請勿張貼任何帶有商業或宣傳、廣告用途的垃圾內容及連結。
請勿侵犯個人隱私權,將他人資料公開張貼在留言版內。
請勿重複留言(包括跨版重複留言)或發表與各文章主題無關的文章。
請勿張貼涉及未經證實或明顯傷害個人名譽或企業形象聲譽的文章。
您在留言版發表的內容需自負言論之法律責任,所有言論不代表PCDIY!雜誌立場,違反上述規定之留言,PCDIY!雜誌有權逕行刪除您的留言。
最近新增
- 電競選手前進名古屋奪金唯一戰備!Logitech G 獲選為中華隊電競指定設備 極致 PRO 系列火力全開 助代表隊碾壓敵陣、制霸國際賽場
- 萬物齊漲,全漢獨降!金牌與銅牌電源同步超值下殺
- LG電子於LG InnoFest 2026 APAC發表亞洲市場的創新與成長策略 聚焦為亞太市場量身打造的洗衣、廚房與嵌入式解決方案,並呈現其AI Home願景
- Uber運用AWS自研晶片支援每日數百萬次行程與AI模型訓練
- TrendForce: 供應鏈尚須調校添Rubin延遲風險,2026年Blackwell將占NVIDIA高階GPU出貨逾7成
- 十銓科技創新技術橫掃多國專利 拓展資安與次世代記憶體應用 研發實力再躍進
- 華碩連續四年蟬聯 Clean200 持續領先業界深耕永續韌性
- MSI 推出Cubi NUC AI+ 3MG專為 AI 工作打造的迷你 Copilot+ PC 0.51 公升體積、強大 AI 運算效能、支援四螢幕、永續發展設計
- Red Hat 與 Google Cloud 擴大合作,透過 Red Hat OpenShift 加速應用程式現代化與雲端移轉
- 科技巨擘Cisco首度登陸COMPUTEX Keynote!資深副總裁Jeremy Foster揭祕AI全棧式架構
- PCDIY!第二十屆玩家票選品牌大賞暨ITMan!企業品牌大調查2025,票選結果暨得獎公布!
- NetApp 推出全新高效能 EF 系列儲存系統 全新系統經實證具高效能與高成本效益 滿足 AI、HPC 與資料庫等密集工作負載需求
最多人點閱
- GIGABYTE GeForce GTX 1070 Xtreme Gaming實測開箱,電競級顯示卡中的頂尖之作!
- Seagate IRONWOLF 10TB機械硬碟實測開箱,氦氣填充那嘶狼守護者NAS HDD
- AMD Radeon RX 480實測開箱,玩家級顯示卡重返榮耀!
- 「浦科特 PLEXTOR S2C 512GB SSD」實測開箱,超值型固態硬碟中的優質好貨!
- 洋垃圾神器,Xeon E5-2670實測開箱大作戰!
- MSI CORE FROZR L CPU散熱器實測開箱,微星電競產品再添新兵
- MSI GeForce GTX 1060 GAMING X 6G實測開箱,玩家級電競顯示卡中的神兵利器!
- ASUS ROG STRIX-GTX1080-O8G-GAMING開箱實測,旗艦三風扇電競顯示卡中的頂尖之作!
- MSI GeForce GTX 1080 GAMING X 8G實測開箱,史上最強大Pascal自製顯示卡全面來襲!
- 淘寶網洋垃圾再顯神威,1999元買到8核心16執行緒Xeon E5-2670神器級處理器!
- MSI GeForce GTX 1050 Ti GAMING X 4G實測開箱,中階電競顯示卡中的玩家精品!
- 微星MSI Aegis X-026TW快打旋風V同梱版實測開箱,VR電競桌機的頂尖之作!